王者荣耀新版杨戬怎么样?游戏在S39赛季时在正式服实装了新版的杨戬,本次杨戬最大的改动是在1技能上并且给杨戬提供了更丰富的输出方式。那么想知道新版杨戬具体强度的小伙伴接下来就和奇珀小编具体了解下《王者荣耀》新版杨戬强度解析吧。
《王者荣耀》新版杨戬强度解析
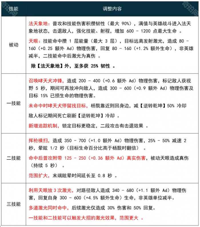
一、杨戬技能调整介绍图
二、技能升级具体分析
(1)被动:法天象地状态
升级后的杨戬被动主要有两点特性:
① 法天象地:升级后杨戬血条下方新增了一个韧性条,被动不需要主动释放,积攒满后与敌方英雄战斗会立即进入法天象地状态,自身获得霸体,并强化技能、射程和击退敌人,新的调整能够大幅度提升杨戬的对战能力和生存能力。
② 天眼:施放技能会获得一层强化普攻(最大3层),强化普攻天眼会主动释放激光对敌方造成真实伤害并回复自身生命值,同时能够提升韧性的积攒。
(2)一技能:哮天犬新增自动寻敌
攻击方式和之前一样,不同的是唤哮天犬冲锋后未命中目标会停留片刻并自动寻敌,如果范围内没有目标,杨戬靠近哮天犬会减少逆转干坤50%的冷却
和之前一样如果敌方在被标记期间内死亡会立即刷新逆转干坤冷却,大幅度提升了一技能的使用频率。
(3)二技能:真实伤害+减速+眩晕
相比之前二技能新增了减速效果,一定程度提升了留人的能力
同时还留了之前的晕眩效果,目标生命百分比高于杨戬时翻倍,对于坦克英雄针对性更强。
(4)三技能:伤害+生命回复
三技能效果与之前差异不大,同样的是释放3次激光对路径上的敌人造成物理伤害,并回复自身生命(非英雄单位减半),多道激光命中目标效果会更加强大。
三、总结
本次升级调整主要对杨戬的被动和一技能效果做了加强,在输出方式也更丰富,一技能的调整也使杨戬的机动性和追逃能力得到了提升。


